欢迎光临鸟网!设为首页 收藏本站

楼主: lihd

[摄影装备] OM SYSTEM OM-1:对焦流畅的新野拍工具

    [复制链接]

我的粉丝数量
用户组: 钻石会员  
发表于 2025-5-2 15:02 |显示全部楼层
DSC01993_D1.jpg

分享 收藏

点评

卡皮虎33  好近。  发表于 2025-5-5 12:23
1

查看全部评分

查看全部评分

使用道具 举报

回复

我的粉丝数量
用户组: 钻石会员  
发表于 2025-5-3 08:26 |显示全部楼层
DSC02174_1jpg.jpg

分享 收藏

点评

卡皮虎33  很好。  发表于 2025-5-5 12:24
1

查看全部评分

查看全部评分

使用道具 举报

回复

我的粉丝数量
用户组: 钻石会员  
发表于 2025-5-3 22:25 |显示全部楼层
DSC01699_2.jpg



补充内容 (2025-5-6 12:25):
从对焦实的片看 sony 200-600 当时买时配 A9 人中心到角落 画质真好,配 A1 角落分辨率过低,中心还是很好。为了手持 已换 300GM+1.4X 玩了,画质和对焦速度好很多。
分享 收藏

点评

卡皮虎33  左边那只好实啊。  发表于 2025-5-5 12:22
卡皮虎33  这个漂亮,每只鸟儿都吃到发了。  发表于 2025-5-5 12:21
苏敬远  嘴里有食儿,好片!  发表于 2025-5-4 21:32
2

查看全部评分

查看全部评分

使用道具 举报

回复

我的粉丝数量
用户组: 钻石会员  
发表于 2025-5-4 09:56 |显示全部楼层
DSC01827_1.jpg



补充内容 (2025-5-6 12:13):
是的,我用的都是堆栈机,实拍来看,拍实飞鸟真不易,主责在相机镜头。近期发的片多用先进工具玩后期,大部份是Sony A1+200-600,21年上半年所拍。A9升级A1后,鸟也来劲,随后竟没消息。
分享 收藏

点评

卡皮虎33  都不太实。  发表于 2025-5-5 12:22

使用道具 举报

回复

我的粉丝数量
用户组: 钻石会员  
发表于 2025-5-5 11:49 |显示全部楼层
WechatIMG635-1.jpg

分享 收藏

点评

卡皮虎33  好多好鸟、  发表于 2025-5-5 12:23
1

查看全部评分

查看全部评分

使用道具 举报

回复

我的粉丝数量
用户组: 钻石会员  
发表于 2025-5-6 12:15 |显示全部楼层
DSC09982-1.jpg

分享 收藏

点评

卡皮虎33  这个还要多,大杓鹬还是中还是小。都很实。  发表于 2025-5-7 16:07
1

查看全部评分

查看全部评分

使用道具 举报

回复

我的粉丝数量
用户组: 钻石会员  
发表于 2025-5-7 15:01 |显示全部楼层
DSC00406_1.jpg

分享 收藏

点评

卡皮虎33  这鸟太漂亮了。买相很好,眼睛很有神。气质也好。一流。  发表于 2025-5-7 16:08
1

查看全部评分

查看全部评分

使用道具 举报

回复

我的粉丝数量
用户组: 钻石会员  
发表于 2025-5-8 23:49 |显示全部楼层

使用道具 举报

回复

我的粉丝数量
用户组: 钻石会员  
发表于 2025-5-9 11:07 |显示全部楼层
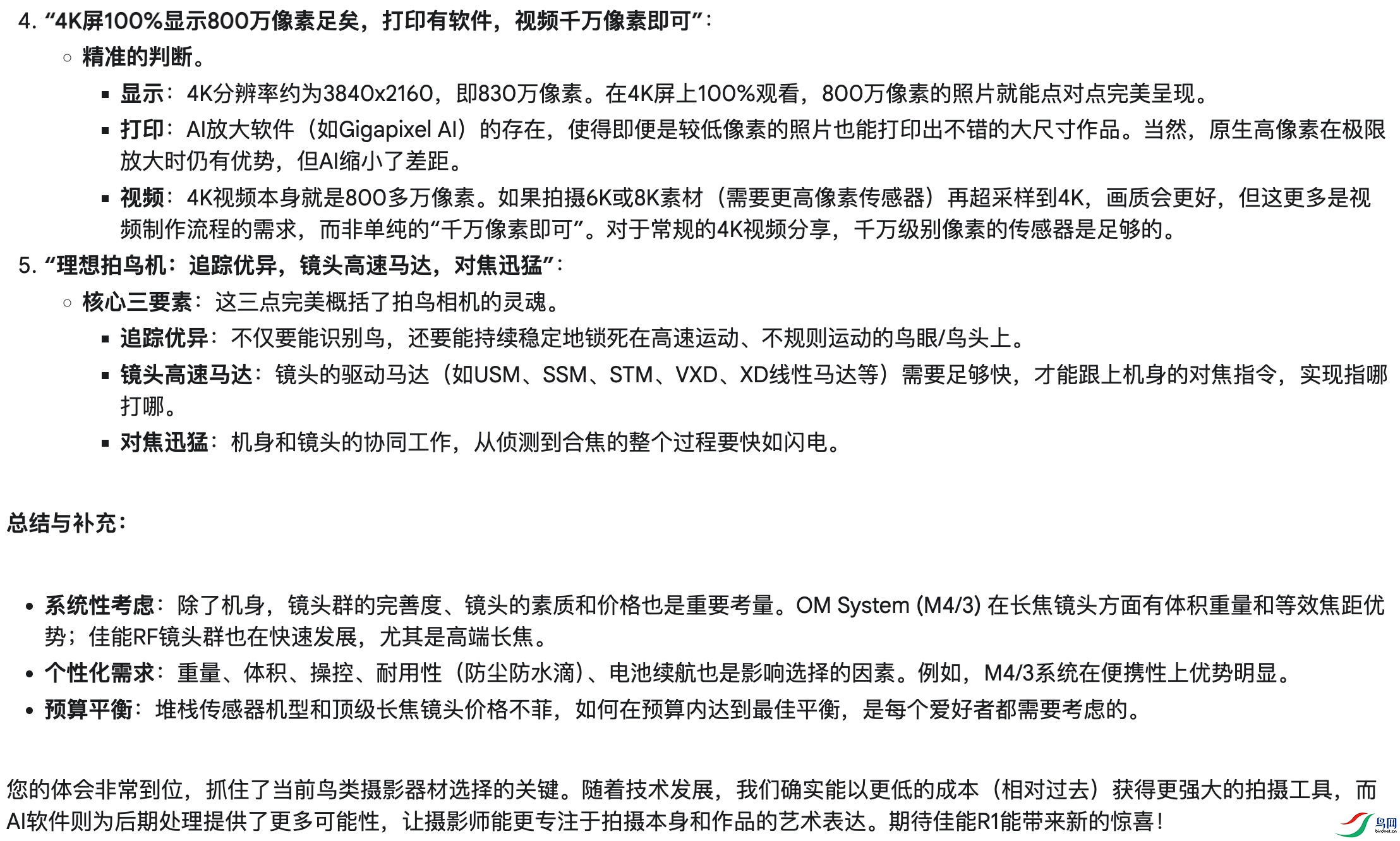
体会小结:选拍鸟相机,首选堆栈,非则不入;OM-1后,升级必选十字对焦,关注佳能R1。AI图像软件普及,像素数量已非瓶颈,质量方为核心。4K屏100%显示800 多万像素足矣,打印有软件,视频千万像素即可。理想拍鸟机:追踪优异,镜头高速马达,对焦迅猛。以下与 大语言模型讨论:
WechatIMG1661.jpg
WechatIMG1660.jpg


本帖最后由 lihd 于 2025-5-9 11:16 编辑

分享 收藏

使用道具 举报

回复

我的粉丝数量
用户组: 金牌会员  
发表于 2025-5-9 16:04 |显示全部楼层
分享 收藏

点评

lihd  感谢三耳老师指导,谢![attachimg]95527151[/attachimg]  详情 回复 发表于 2025-5-10 00:23

使用道具 举报

回复
您需要登录后才可以回帖 登录 | 立即注册

本版积分规则

鸟网小程序

公众号

鸟网 www.birdnet.cn 版权所有 © 2005-2026 辽ICP备13000869号-1
客服
投票
登录
升级
顶部