欢迎光临鸟网!设为首页 收藏本站

楼主: 菜鸟学拍鸟

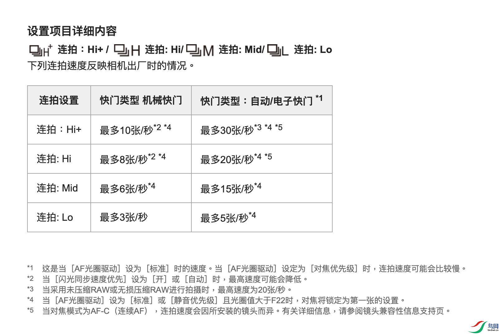
[器材讨论] 《请教索尼a1连拍速度的不解》

[复制链接]

我的粉丝数量
用户组: 钻石会员   资深生态摄影师    
发表于 2021-4-8 19:44 |显示全部楼层
军中老炮 发表于 2021-4-8 18:47
A1很好,价格也不错,可以买,但后面还有佳能R1压着那,到时还换吗?

每人对相机的要求不同,条件也不一样,还有与现有设备的搭配问题,换?不换?自己做主就得。
分享 收藏

使用道具 举报

回复

我的粉丝数量
用户组: 金牌会员  
发表于 2021-4-10 16:12 |显示全部楼层
A1试拍了鸟眼跟踪 功能,鸟不动的时候单点对鸟眼对焦没问题,但鸟一动,就有很多对焦点对着鸟身上乱跳,偶尔有一两个对焦点对准头部,但也不稳,时隐时现,机器的鸟眼跟焦是打开状态,用的广域自动对焦,哪位老师知道是什么原因吗?
分享 收藏

点评

阿楼  a1说明书上*10,你查一下说明,凡是带这符号的都是有条件的。鸟眼跟踪只适用于静态鸟,对猫狗可实现动态跟踪  详情 回复 发表于 2021-4-12 19:15

使用道具 举报

回复

我的粉丝数量
用户组:    蓝钻会员   资深生态摄影师    
发表于 2021-4-12 19:15 |显示全部楼层
军中老炮 发表于 2021-4-10 16:12
A1试拍了鸟眼跟踪 功能,鸟不动的时候单点对鸟眼对焦没问题,但鸟一动,就有很多对焦点对着鸟身上乱跳,偶 ...

a1说明书上*10,你查一下说明,凡是带这符号的都是有条件的。鸟眼跟踪只适用于静态鸟,对猫狗可实现动态跟踪
分享 收藏

使用道具 举报

回复

我的粉丝数量
用户组: 金牌会员  
发表于 2021-4-12 19:50 |显示全部楼层

使用道具 举报

回复

我的粉丝数量
用户组:    蓝钻会员   生态摄影师    
发表于 2021-6-16 09:36 |显示全部楼层
deathflower 发表于 2021-4-8 14:39
R5电子快门20张12bit raw
机械快门12张13bit raw
A1 20张14bit raw

同问,是不是如老师所言:不管在什么条件下,索尼a1的最高连拍速度在menu中永远也不会显示30张/s,对吗?谢谢
分享 收藏

使用道具 举报

回复

我的粉丝数量
用户组: 铜牌会员  
发表于 2021-6-16 13:21 |显示全部楼层
秋日老黄叶 发表于 2021-6-16 09:36
同问,是不是如老师所言:不管在什么条件下,索尼a1的最高连拍速度在menu中永远也不会显示30张/s,对吗? ...

全都显示H,M,
分享 收藏

使用道具 举报

回复

我的粉丝数量
用户组:    蓝钻会员   生态摄影师    
发表于 2021-6-16 17:07 |显示全部楼层
全都显示H,M,L吧?就是不会显示30张/秒,对不对呢?
分享 收藏

使用道具 举报

回复

我的粉丝数量
用户组: 铜牌会员  
发表于 2021-6-17 20:30 |显示全部楼层
秋日老黄叶 发表于 2021-6-16 17:07
全都显示H,M,L吧?就是不会显示30张/秒,对不对呢?

不会显示具体多少张的 截圖 2021-06-17 20.28.21.png

分享 收藏

使用道具 举报

回复

我的粉丝数量
用户组: 金牌会员  
发表于 2021-6-22 13:59 |显示全部楼层
佳能R5是一旦设定电子快门,无论任何状态一律是20张,索尼设置太多
分享 收藏

使用道具 举报

回复

我的粉丝数量
用户组: 铜牌会员  
发表于 2021-6-22 14:12 |显示全部楼层
佳能R5只要电力下降就会掉FPS
另外用索尼也会合焦优先
R5对不上焦一通连拍也没意义
分享 收藏

点评

ningbocat  是的,现在相当恼火R5! 昨天拍了一天,成功率低!~ 看起来对准的,看起来对上眼了,实际P用没有。 不如我的a6400 但是,a6400连拍慢,缓存慢还要等,ISO高了噪点多,天色不好的时候又不能用。。 烦呢。  详情 回复 发表于 2021-6-23 18:55

使用道具 举报

回复
您需要登录后才可以回帖 登录 | 立即注册

本版积分规则

鸟网小程序

公众号

鸟网 www.birdnet.cn 版权所有 © 2005-2026 辽ICP备13000869号-1
客服
投票
登录
升级
顶部